IEC 60695-11-10 50W水平及垂直火焰试验法

IEC 60695-11-10标准描述

IEC 60695-11-10 Fire hazard testing.Part 11-10: Test flames.50 W horizontal and vertical flame test methods

IEC 60695-11-10着火危险试验.第11-10部分:试验火焰.50 W水平及垂直火焰试验法


IEC 60695-11-10标准介绍

IEC 60695-11-10是国际电工委员会(IEC)发布的一项标准。该标准规定了小规模实验室测试程序,旨在比较当垂直或水平方向的测试样本暴露于标称热功率为50 W 的小火焰点火源时,电工产品中不同材料的燃烧行为,以确定材料的阻燃性能。

IEC 60695-11-10 50W水平及垂直火焰试验法

IEC 60695-11-10适用范围

IEC 60695-11-10适用于固体材料,并按ISO 845的方法测定时表观密度不小于250kg/m2的泡沫塑料。不适用于遇火蜷缩但不燃烧的材料;对薄而易弯曲的材料宜使用ISO 9773的方法。


IEC 60695-11-10方法A:水平测试(HB)

将试样支撑在水平位置并倾斜45°。在试样末端点燃火焰30秒,或直到火焰烧到1英寸标记处。如果火焰移开后试样继续燃烧,则记录试样在1至4英寸标记之间的燃烧时间。如果试样在火焰蔓延到4英寸标记之前停止燃烧,则记录两个标记之间的燃烧时间和损坏长度。每种厚度测试三个试样。


IEC 60695-11-10 50W水平及垂直火焰试验法

图1:IEC 60695-11-10方法A

判断依据:

对于厚度在0.120至0.500英寸之间的样品,其燃烧速率不得大于1.5英寸/分钟。

对于厚度小于 0.120 英寸的样品,其燃烧速率不得大于3英寸/分钟。

在火焰达到4英寸标记之前,样本必须停止燃烧。


IEC 60695-11-10方法B:垂直测试(V-0,V-1,V-2)

将试样支撑在垂直位置,在试样底部施加火焰。火焰持续十秒钟,然后移开,直到火焰停止,此时火焰再次持续十秒钟,然后移开。对两组试样进行测试。两组试样在不同条件下进行调节。

IEC 60695-11-10 50W水平及垂直火焰试验法

图2:IEC 60695-11-10方法B

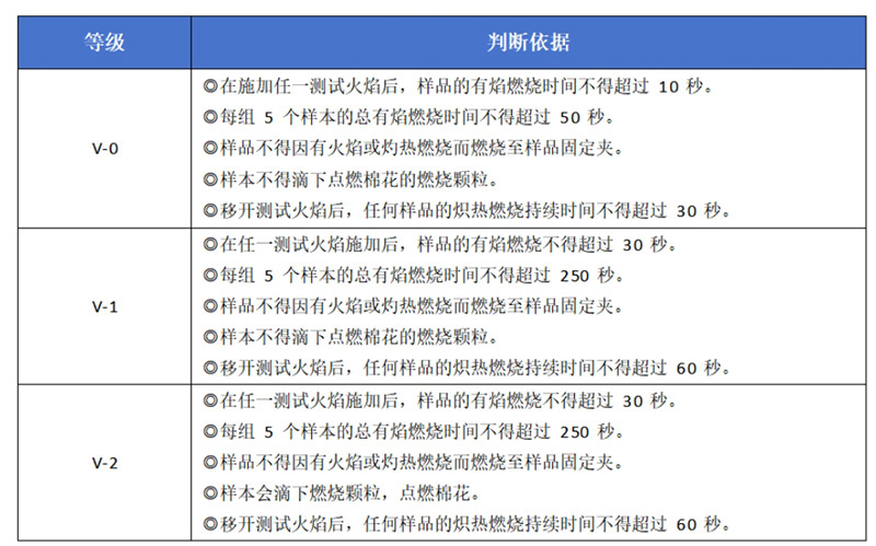
判断依据:

可根据试验情况将测试材料分为V-0,V-1,V-2三个等级,具体要求如下表:

IEC 60695-11-10 50W水平及垂直火焰试验法

表1:IEC 60695-11-10垂直测试分级


赛德斯威(SATISFY)拥有专业的耐火测试团队,可提供IEC 60695-11-10试验火焰50 W水平及垂直火焰试验服务,包括前期评估,资料提交,测试跟进以及标签合规性使用。更多内容请联系赛德斯威客服。