床垫如何办理符合TMUE要求的16 CFR 1633 & 1632和GCC证书

床垫如何办理符合TMUE要求的16 CFR 1633 & 1632和GCC证书

2025年06月29日

在跨境电商领域,TEMU凭借其广泛的市场覆盖和便捷的交易模式,吸引了众多床垫卖家入驻。但是床垫在美国市场线上售卖在过程中,产品也必须符合美国消费者协会(CPSC)的要求,符合16 CFR 1633和16 CFR 1632测试标准,并且出具《通用符合性证书》(General Certificate of Conformity, GCC),才可在美国地区正常销售。

床垫如何办理符合TMUE要求的16 CFR 1633 & 1632和GCC证书

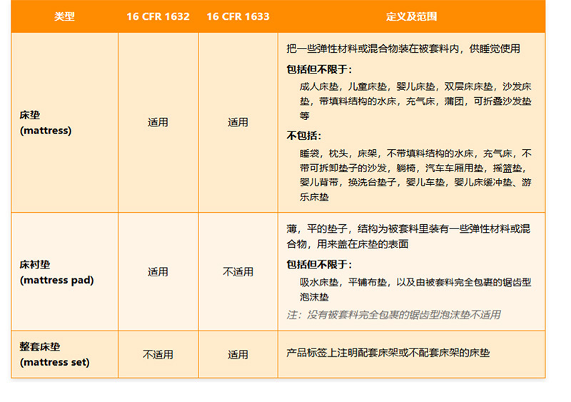
16 CFR 1632 与16 CFR 1633适用床垫类型

床垫如何办理符合TMUE要求的16 CFR 1633 & 1632和GCC证书

16 CFR 1632床垫香烟闷烧测试

样品经恒温恒湿处理后,应在产品使用表面上至少放置18根香烟(其中9根直接暴露在空气中,另外9根需覆盖标准布),并确保在平面、封边、凹槽等不同产品结构部位各放置3根香烟,最终测试结果要求样品被香烟烧焦的焦痕长度不得超过2英寸(约5.08厘米)。

床垫如何办理符合TMUE要求的16 CFR 1633 & 1632和GCC证书

16 CFR 1633 床垫明火阻燃测试

样品经恒温恒湿处理后,需同时暴露在一对T型燃烧头下进行测试(顶部燃烧头火焰施加70秒,侧边燃烧头火焰施加50秒),整个测试过程持续30分钟。测试结果需满足两项关键指标:

(1)30分钟内的热释放速率峰值不得超过200kW,且

(2)测试前10分钟内的总热释放量不得超过15 MJ

床垫如何办理符合TMUE要求的16 CFR 1633 & 1632和GCC证书

GCC(General Certificate of Conformity)一般符合性证书

当床垫产品通过16 CFR 1632 与16 CFR 1633通过测试后,还需提供GCC产品才能合法地进入美国市场进行销售。General Certificate of Conformity (GCC)即一般符合性证书,是证明商品符合美国消费品安全CPSC法规的关键文件。其包含丰富信息,具体如下:

1、本证书对应的产品标识

2、对本产品认证的每个安全法规和标准的引用

3、证明产品符合性的进口商或国内制造商

4、维护测试结果记录的个人的联系信息

5、本产品的生产日期和地点

6、提供产品测试符合上述安全法规和标准的日期和地点

7、鉴定证书所依赖的任何第三方实验室

如果床垫产品未按照16 CFR 1632和16 CFR 1633进行测试,并未出具有效的GCC(General Certificate of Conformity)合规证书,将可能面临以下严重后果:

◎产品下架和退运:平台(如TEMU、亚马逊等)会要求立即下架相关商品,并可能拒绝入库或发货。

◎罚款与法律责任:根据美国消费品安全法(CPSA),不合规产品将导致高额罚款,情节严重时还会承担刑事责任。

◎品牌声誉受损:不合规行为会降低消费者和平台的信任,影响品牌信誉及后续市场准入。

◎召回及赔偿:如不合规产品已流入市场,需承担召回、销毁和相应的消费者赔偿成本。


赛德斯威(SATISFY)致力于提供家具测试和GCC证书办理一站式解决方案,包括产品评估,测试跟进,报告解读,改善建议等,请联系赛德斯威客服了解详情。