玩具安全标准最新国际标准ISO 8124-1:2022正式发布

玩具安全标准最新国际标准ISO 8124-1:2022正式发布

2022年10月15日

2022年9月,ISO发布了玩具安全标准《ISO 8124-1:2022与玩具机械和物理性能有关的安全要求》的最新版本,取代旧版本ISO 8124-1:2018。

玩具安全标准最新国际标准ISO 8124-1:2022正式发布

ISO 8124-1:2022适用于所有为14岁以下儿童设计或明确打算用于游戏的任何玩具产品或玩具材料,主要是基于欧盟(EN 71-1)和美国(ASTM F963)的现有标准。其规定了玩具结构特征的可接受标准,包括形状、尺寸、轮廓、间距,以及某些特定类别玩具可接受的特性标准。


ISO 8124-1:2022纳入了ISO 8124-1:2018/Amd.1:2020和ISO 8124-1:2018/Amd.2:2020两份修正案的内容,其中涉及到飞行玩具、膨胀材料和组装等要求。


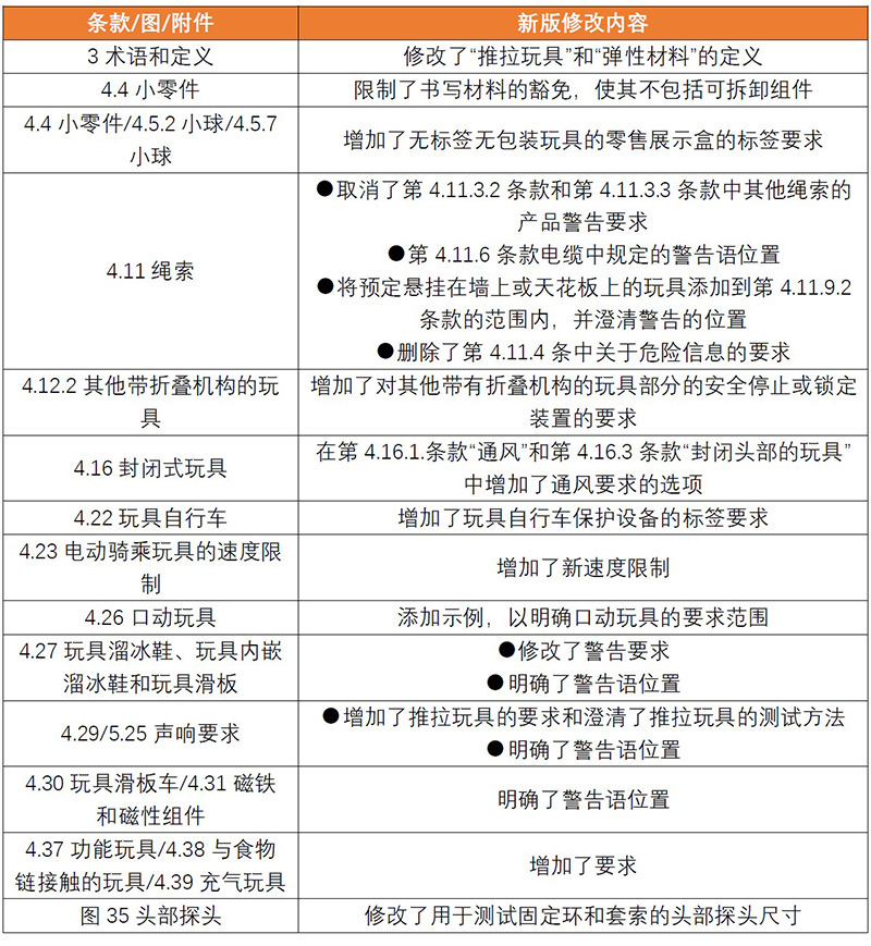
新标准的一些更改如下:

玩具安全标准最新国际标准ISO 8124-1:2022正式发布

赛德斯威Satisfy将密切关注玩具安全相关法规动态,为客户提供最新的咨询。了解更多详细信息,请我们客服联系。