EN 45545-3轨道车辆防火安全标准2024版本更新

EN 45545-3轨道车辆防火安全标准2024版本更新

2024年07月27日

2023年10月,CEN批准EN 45545-3标准新版本,并于2024年3月正式出版,EN 45545-3旨在保护乘客和工作人员免受铁路车辆上的火灾。经过几年的过渡期,它现已成为整个欧洲的强制性要求。


EN 45545-3标准描述

EN 45545-3 Railway applications - Fire protection on railway vehicles - Part 3: Fire resistance requirements for fire barriers

EN 45545-3 轨道交通.铁路车辆消防.第3部分:阻火器的防火要求


EN 45545-3适用范围

EN 45545 适用于轨道车辆制造商,包括高速列车,区域列车,有轨电车,地铁和双层列车等。

EN 45545-3轨道车辆防火安全标准2024版本更新

在轨道车辆中防火屏障作用

防火屏障主要是为了在发生火灾时,有效阻止火势蔓延,保护车辆和乘客安全。它就像一道坚固防线,将火源与其他区域分隔,避免火灾迅速扩散至整个车辆。其作用体现在:

(1)能在一定时间内保持结构完整,防止火焰和高温烟气穿透,为乘客争取疏散时间

(2)减少火灾对车辆关键部件和系统的损害,保障车辆正常运行和紧急制动等功能,控制事故恶化

(3)防止火灾在车厢间蔓延,避免更大范围灾难

(4)维持车厢内一定温度和烟雾浓度,为乘客提供相对安全环境,增加逃生机会

总而言之,EN 45545-3能够有效地对轨道车辆防火屏障的耐火性能做出评判。

EN 45545-3轨道车辆防火安全标准2024版本更新

与EN 45545-3:2013相比,EN 45545-3:2024的主要变化:

EN 45545-3轨道车辆防火安全标准2024版本更新

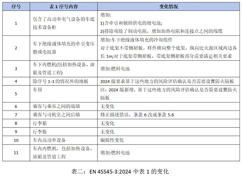
表1:EN 45545-3:2024主要变化内容


EN 45545-3:2024中表1的变化:

EN 45545-3轨道车辆防火安全标准2024版本更新

表2:EN 45545-3:2024中表1的变化

EN 45545-3中耐火性能评判条件:

完整性(E):

背火面不能发生有持续火焰。

棉垫不得出现火焰或无焰燃烧。

间隙量规:直径6mm的量规穿过试样后不能沿缝隙移动150mm及以上,直径25mm的量规不能穿过试样达到试验炉内。

隔热性(I):

平均温度较初始温度的升高不超过140℃。

最高温度较初始温度的升高不超过180℃。

热辐射性(W):

距离背火面1m的任意点的热辐射最高水平不超过15kW/m2。


可提供更多相关轨道车辆测试:

EN 1363-1 耐火试验. 第1部分:一般要求

BS 6853 客运列车的设计和建造中的防火措施实施规程

GB/T 9978.1 建筑构件耐火试验方法.第1部分:通用要求

BS 6853 客运列车的设计和建造中的防火措施实施规程

ASTM E814 穿透防火墙体系的着火试验用试验方法

NFPA 130 固定导轨运输和客运铁路系统标准

BS 6853 客运列车的设计和建造中的防火措施实施规程


赛德斯威(SATISFY)具备丰富的轨道车辆合规性实践经验,可为提供广大轨道车辆制造商专业的合规性指导,服务内容涵盖合规方案策划,产品风险评估,标签合规检查等,更多内容请联系赛德斯威客服。